2020-09-23
Thailand Patent Procedures and Fees
■ Authority:Department of Intellectual Property (DIP)
■ Documents:The Description, Claims, Abstract, and Drawings (in Thai).
■ Language:Thai. It is possible to the applicant to file the Description, Claims, Abstract, and Drawing in foreign languages, and file the Description, Claims, Abstract, and Drawing in Thai within 90 days later.
■ Power of Attorney is needed. The copy of power of attorney needs to be certified by Notary Public with Thai translation.
■ Criteria of patentability:Novelty、Industrial application
■ Expedited examination: The Japan Patent Office (JPO) and the Department of Intellectual Property in Thailand (DIP) have been implementing the PPH(Patent Prosecution Highway) pilot program since 1 January 2014. Applications in the PPH program have matured to grant with approximately 7 - 15 months.
■ Fees:

■ Filling Process:
Invention:

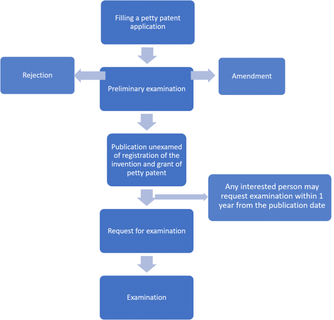
Petty Patent:

Design Patent:
